TwitterLinkedinTelegramTelegram
Gilles MartyAllevatore - Francia16-Dic-2014
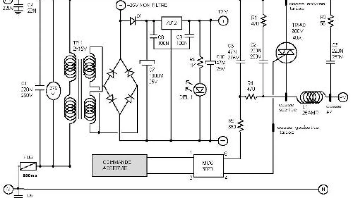
Schema alim+traitement
X
XLinkedinWhatsAppTelegramTelegram
mi piacecommenta
condividere
Miei preferiti